产品中心 PRODUCT

联系我们

联系人:刘小姐

咨询热线:13410798191

邮箱:admin@lctech-inc.com

地址:广东省深圳市龙华区大浪街道丽荣路1号国乐科技园3栋301

在线咨询

通信模块

您现在的位置是:主页 > 硬件产品 > 电子模块系列 > 通信模块 >

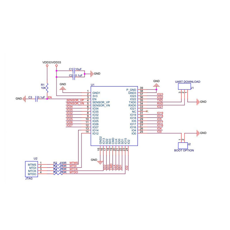
ESP32-WROOM-32E模组 WiFi+蓝牙BLE4.2双模无线物联网通信模组